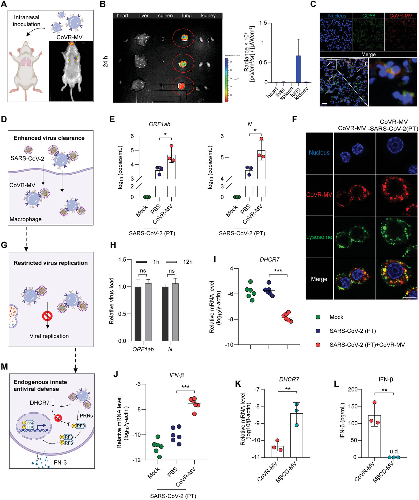
Abstract
Highly pathogenic coronavirus (CoV) infection induces a defective innate antiviral immune response coupled with the dysregulated release of proinflammatory cytokines and finally results in acute respiratory distress syndrome (ARDS). A timely and appropriate triggering of innate antiviral response is crucial to inhibit viral replication and prevent ARDS. However, current medical countermeasures can rarely meet this urgent demand. Here, an antiviral nanobiologic named CoVR-MV is developed, which is polymerized of CoVs receptors based on a biomimetic membrane vesicle system. The designed CoVR-MV interferes with the viral infection by absorbing the viruses with maximized viral spike target interface, and mediates the clearance of the virus through its inherent interaction with macrophages. Furthermore, CoVR-MV coupled with the virus promotes a swift production and signaling of endogenous type I interferon via deregulating 7-dehydrocholesterol reductase (DHCR7) inhibition of interferon regulatory factor 3 (IRF3) activation in macrophages. These sequential processes re-modulate the innate immune responses to the virus, trigger spontaneous innate antiviral defenses, and rescue infected Syrian hamsters from ARDS caused by SARS-CoV-2 and all tested variants.

文章链接:https://doi.org/10.1002/advs.202207249